Benutzer-Werkzeuge

Webseiten-Werkzeuge


elektronik:sstc_v1

SSTC V1

Vorsicht Hochspannung! Vorsicht Netzspannung!

Der folgende Aufbau wird von 230V Netzspannung betrieben. Eine Berührung mit Spannungsführenden Teilen kann tödlich sein. Der Nachbau ist nur durch unterwiesenes Fachpersonal gestattet.

Kurzbeschreibung

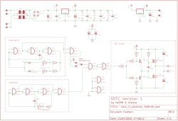
Schaltplan

Inspiriert wurden wir vor allem von Richie Burnett

Bilder vom fertigen Aufbau

Teileliste

  • Bauteile auf der Platine Bill of material alles bei Reichelt zu bekommen
  • 1x EURO Epoxy Platine (Steuerung)
  • 1x Halbeuro Epoxy Platine (Halbbrücke)
  • Gehäuse „BOPLA U 160“
  • Kühlkörper „V 5583G“
  • Kippschalter (Umschalter)
  • Netzfilter Kaltgeräte/Sicherungskombination „KMF 1.1141“
  • 3x Bananenstecker/-Buchsen zum einbauen „BIL 20“ / „VST 20“
  • Wippen Schalter „WIPPE 1801.1146“
  • Poti „P4M-LIN 10K“ + Drehknopf „KNOPF 14-4 SW“ + Deckel „DECKEL 14M“
  • 2,5mm^2 Litze für die Primärspule „H07VK 2,5-10SW“
  • Ferrit von Pollin, Bestellnummer 250 274
  • Sicherung 2A Träge „TRÄGE 2,0A“
  • Glimmerscheibe/Silikonfolie
  • Flachstecker 4,75mm Rot „FS-R-4,75“ 8x
  • Lüfter 40 oder 60mm
  • Panzertape / Heisskleber ;-)
  • 50mm HT Rohr 50cm
  • 50mm HT Rohr Stopfen
  • 1kg CU-Lackdraht 0,15mm von Sauter-Shop
  • Ikea Teelichthalter aus Edelstahl

Zur Inbetriebnahme sind Labornetzgerät, Regel(Trenn-)transformator sowie Oszilloskop und weitere Multimeter notwendig. Zur Bearbeitung des Gehäuses Akkuschrauber, Dremel und co.

Bauanleitung

Hauptplatine (Motherboard)

Als erstes mal die Platine bestücken nach dem Schaltplan. Trafo nicht bestücken. ICs nicht Stecken. Aber alle Leitungen und Drahtbrücken schon einlöten. Dann mit einem Labornetzteil eine Spannung von 18V an den Pins der Sekundärseite vom Trafo anlegen. Messen ob an den IC sockeln eine Spannung von 15V anliegt. Pin 7/14. Das ganze sollte jetzt keine 20mA verbrauchen. Dann ICs einbauen und Strom Messen. Nicht mehr als 100mA (also nicht deutlich… 1A ;-) ). Dann kannst du den Trafo auch einbauen.

Die Leitungen sind einmal drei für den Poti, einmal drei für den Umschalter (dauer-interruptor) und einmal zwei für den Lüfter. Alles schön bunte Litzen nehmen und zugehörig verdrillen und nach 15cm Abschneiden. Poti und Schalter in Frontplatte einbauen und entsprechend anlöten.

Mit einem Oszilloskop misst du nun am IC2 Pin 11 ob dort ein Rechteck mit mehreren Hundert Kiloherz anliegt. Evtl mal am Frontplatten Poti drehen. Wenn nicht, das IC2 und alle damit verbundenen Bauteile auf korrektes eingelötet sein und Werte prüfen. Polungen beachten.

Schritt zwei ist IC1 Pin 11 abchecken. Hier sollten irgendwas im bereich von 3-15kHz anliegen. Mit den beiden Potis auf der Platine stellst du hier ein 50/50 Tastverhältnis ein. Mit der kleinstmöglichen Frequenz (wegen dem Geräusch und deinen Ohren später) das bedeutet dass das eine Poti ganz gegen den Uhrzeigersinn gedreht werden muss. Welches? Probiers aus!

Dann solltest du wenn das alles passt auf IC3 Pin 4 ein Rechteck mit mehreren hundert kHz sehen, welches je nach Frontplattten Schalter mit den 3-15kHz ein/ausgeschaltet wird, oder dauerhaft anliegt.

YAY!

Platine der Endstufe

Alles einlöten. Ganz normal. Nur die IRFP460 musst du wirklich hoch einlöten. Die Pins sollten 1-2mm aus den Platinenbohrungen rausschauen. Alles gut mit viel Lötzinn verbraten! Die Mosfets dann nach außen mit der Platine bündig biegen und mit Silikonfolie an den Kühlkörper schrauben. Ausrichtung bitte mit dem Gehäuse abchecken.

Der GDT

GDT bedeutet „Gate Drive Transformator“. Mit Hilfe von diesem Bauteil werden die Gates der Leistungshalbleiter angesteuert. Diese Technik ermöglicht die gleichzeitige Ansteuerung von High-Side und Low-Side Mosfets, da die Wicklungen nicht elektrisch verbunden sind. Wir nehmen Litze aus Netzwerkkabeln und verdrillen zwei paare zusammen zu einem ganzen. Dieser so entstandene Strang wird acht mal um den Ferrit von Pollin (und nur der klappt so gut!) gewickelt, wie auf dem Bild zu sehen ist. Ein Paar wird komplett (parallel bspw. blau/blau-weiß) an der Steuerungsplatine (Motherboard) an den Schraubklemmen angeschlossen. In jedem Kontakt der schraubklemme muss nun ein blaues und blau-weißes Kabel stecken. Eine Ader des anderen Paars an den Eingang der High-Side, die andere Ader an die Low-Side angeschlossen. Die Low-Side wird verpolt angeschlossen. Von ganz entscheidender Rolle ist das gewählte Material des Ferrits. Wir haben viel experimentiert und sind auf den „Pollin 250 274“ Ferrit gestoßen.

Verkabelung

Spule Herstellen

Sekundärspule Wickeln

Primärspule Wickeln

First Light

Alles verkabelt und die beiden Flachstecker mit Netzspannung nicht auf die Endstufe stecken und Isoliert wegbiegen.

Dann Schuko an die Platine ran und einschalten. Im interruptor Modus muss der Ferrit zu hören sein (fiept). Fang lieber mit dem Interruptor Modus an (hälfte Leistung)

Aus Angst habe ich bis jetzt bei allen Spulen vorher mit dem Oszilloskop die beiden Gates des Mosfets gemessen (ohne Netzspannung auf der Endstufe!) ob diese wirklich im Gegentakt angesteuert werden und wie die Flanken aussehen.

Dann gebe ich Spannung durch einen Regeltrafo langsam direkt auf die Endstufe. Krokoklemmen FTW! Wenns nicht Brennt und bei 100V nicht mehr als 0,5A zieht, schaut es gut aus. Der ganze Aufbau sollte jetzt schon merklich Geräusche von sich geben.

Mit dem Frontplattenpoti stellst drehst du nun soweit herum bis kleine Funken aus der Spule kommen. Wenn du ein Oszilloskop eingeschaltet hast und der Tastkopf auf dem Schreibtisch liegt, siehst du auch wo die Optimale Abstimmung ist. Bei uns ist das Poti immer so dreiviertel voll im Uhrzeigersinn.

Wenns nun kleine Spratzel gibt, dreh mal mal gekonnt den Regeltrafo auf. Aber ACHTUNG! Abstand halten. Wir hatten Spulen die nur 5cm gemacht haben, und haben Spulen die schon mehr als 15cm machen (die hier). Wenns brennt oder merklich komisch riecht, abschalten, Stecker ziehen! Nachsehen!

elektronik/sstc_v1.txt · Zuletzt geändert: von lucas