Benutzer-Werkzeuge

Webseiten-Werkzeuge


projekte:dreirad

Dreirad

Das Projekt ist im Jahr 2018 gestartet worden nach dem Fisch und ich keine Lust mehr auf unsere Crazy Carts hatten. Ich wollt gern was beqeumere zum herum fahren bauen und hatte noch einen Motor im Keller liegen. Man nehme also ein Kinder-Dreirad und den Motor aus einem Balance-Monowheel.

  • relativ komfortabel
  • Top Speed ca 45km/h
  • bunte Beleuchtung
  • ca 1 neuer Mantel Verbrauch pro Hacker-Event
  • Reichweite: ca 1 Nachmittag herumfahren

Komponenten

  • Kinderdreirad von Kleinanzeigen
  • Motor aus Balance-Monowheel (72V)
  • 21700 LiIon Akkus
  • Daly BMS
  • Gasgriff, Schalter und zeugs von Aliexpress
  • Metall-Rohre für Fussstützen
  • Abflussrohre als Hinterräder (Später durch Luftreifen ersetzt)

Der Sitz musste mit Epoxy verstärkt werden, da dieser nicht für Erwachsenen-Hintern ausgelegt ist:

Board Elektronik

Als Akku dienen wie oben genannt die Samsung INR21700-40T Zellen, gekauft bei nkon.nl. Die sind als zwei Packs mit jeweils in 8S3P Konfiguration einzeln mit JST und XT60 Steckern. Die Akku Packs habe ich mit 3D-gedruckten Haltern gebaut und selber Nickel-Strips dran geschweißt. (Siehe 3d_parts Repo)

Als BMS kommt eins mit Bluetooth von Daly zum Einsatz. Es hat eine CAN Schnittstelle die ich für das Display abfrage.

Der Motor Controller ist von Flipsky (VESC) und kann theoretisch bis zu 100A Strom vertragen. Als Limit für den Motor habe ich aber nur 50A und als Batterie Limit 30A eingetragen. Mehr Leistung macht wenig Sinn, da der Vorderreifen eh beim kleinsten drehen am „Gas“griff durchdreht.

Der VESC ist ebenso per CAN Bus angeschlossen. Throttle kommt aber direkt per Analog 0-3,3V von dem Daumengas am Lenker.

Links am Lenker ist mittlerweile ein Button-Block von Aliexpress angebaut. Die Lenker-Schalter und Taster links am Lenker gehen durch ein Cat5 Kabel nach hinten in die Elektronik Kiste. Hier sind Buttons für:

  • Licht
  • Cruise-Control
  • Umkehrschub
  • Unterboden-Beleuchtung

Für die Unterboden-Beleuchtung (kam 2022 dazu) kommt ein WS2812 Strip zum Einsatz. Ein einfacher kleiner ESP mit WLED steuert das ganze an. Ein Button vom Lenker geht auf einen IO um die gespeicherten Presets zu wechseln.

In der Elektronik Kiste ist ein Relais um den vorderen Scheinwerfer mit 12V zu schalten. Die 12V stammen von einem 20-100V/10A DC/DC Wandler der Aussen an der Kiste befestigt ist. Aus den 12V wird intern mit einem weiteren DC/DC Wandler nochmal 5V für die LED-Beleuchtung erzeugt.

Die 3D Druck Teile für BMS und VESC Halter findet man hier: https://codeberg.org/derlucas/dreirad_3d_parts

Daly BMS CAN Protokoll: 1_daly_can_protocol.pdf

Als Not-Aus Schalter dient ein „Nato-Knochen“ Batterietrennschalter. Zum regulären Ein-/Ausschalten steckt man aber einen XT90-Antispark Stecker auf der linken Seite rein/raus. Das vermeidet den doch großen Einschalt-Funken wegen der 67V Systemspannung.

Display

das kam ca 2023 dazu

Das Display ist das Sharp 960×160 Pixel teil was mal in Chaos-Kreisen rumgegangen ist. Das stammte von Pollin und einige Leute haben dazu informationen zusammengesammelt. Im Chaosteff-Dortmund Wiki kann man dazu mehr lesen.

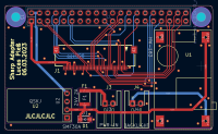
Ich habe das Display mit einem Raspberry PI 3B+ angesteuert und dazu eine kleine neue Adapterplatine entwickelt. Das Display konnte ich dann mit einem Flatflex anklemmen.

Die Quelldateien vom dem RPI Adapter findet man hier: https://codeberg.org/derlucas/dreirad_display_platine

Die 3D Druck Teile für das Display findet man hier: https://codeberg.org/derlucas/dreirad_3d_parts

Display Software

Für das Display habe ich die Software in pygame geschrieben. Das hat natürlich von der Performance her viele Nachteile, erlaubte mir aber schnell zu einem Ergebnis zu kommen, da ich die Software an meinem PC entwickeln konnte und dann einfach auf den PI übertragen konnte.

Die Software findet man hier: https://codeberg.org/derlucas/dreirad_display_software

Links im Display werden die Daten vom Daly BMS angezeigt.

  • Zellspannungen
  • Akku-Pack Spannung
  • Strom In/Out
  • State of Charge (laut BMS)

Rechts im Display werden dann die Daten vom VESC Motor-Controller angezeigt.

  • Motor und Akkustrom
  • Spannung am ESC
  • Verbrauchte Wh und Ah
  • Temperatur des ESC

Und natürlich mittig dann die aktuelle Geschwindigkeit und Trip Daten. Die werden aus den Daten vom VESC berechnet.

projekte/dreirad.txt · Zuletzt geändert: von lucas